|
韩国多层次直销初探 |
| 时间 : 2014/12/5 8:39:33 | 点击 : 1551次 |
韩国多层次直销初探
上世纪70年代,直销正式落户韩国。在当时的韩国,直销作为新生事物使人惊异而不受欢迎,甚至被视为异类。因此,韩国直销也是历经混乱、低谷、转折等多个阶段才最终步入正轨,这一点与中国直销如出一辙。随着直销的发展和完善,韩国直销逐渐演化出两大直销模式:单层次营销和多层次营销(MLM)。
如今,全球直销条件日臻成熟,韩国各直销企业都卯足了劲,力图搭乘顺风船,顺势而上。他们不仅为普通民众创收,更为繁荣的韩国经济开拓了新思路、注入了新活力。目前,韩国大约有106家多层次直销企业。每年七月份,韩国公平贸易委员会(KFTC)都会公布这些公司发回的年度报告。那么,韩国MLM企业到底发展如何,让我们一探究竟。
揭开韩国MLM企业的面纱之一 业绩
据统计,2012年韩国MLM企业创下了约208.6亿元(人民币,下同)业绩,2013年达226.7亿元,上涨8.7%。由图1和图2,我们可以清晰地看出,十家龙头企业(TOP 10)牢牢握住MLM行业约80%的市场份额;而TOP10中又以外资MLM企业为主。
目前,中韩两国在直销领域的交集尚小。韩国直销企业只有爱茉莉在中获牌,而中国企业也只有月朗、隆力奇、新时代三家在韩开枝散叶。在日趋激烈的同质化产品竞争中,韩国直销产品的异域风情及其广大的粉丝集群,无疑为其铺就了一条康庄大道。中国直销企业同样也会凭借地域、产品质量等优势,让“汉风”风靡韩国。直销行业将成为“韩流”与“汉风”交相辉映的一座桥梁。随着两国国民价值分歧的不断消弭、趋于融合和两国直销政策的不断完善,我们坚信,双方的贸易潜能将会在并行不悖的贸易环境中得到不断释放,在彼此的市场舞台上挥斥方遒,留下最浓墨重彩的一笔。

据研究,自90年代起,诸多韩国直销专家就开始了不断探索、向先进大型直销企业学习的征程,2000年之后,韩国本土MLM公司就曾实现完美逆转,所占市场份额逐渐赶超外资MLM企业。但随着外资企业的不断涌入和加大投入,所占市场份额不断攀升,又重新占据了市场高地。这种博弈无形中激发了韩国MLM乃至整个直销行业的活力,使韩国一度以直销强国的形象出现在世界舞台。
据世界银行统计,2013年韩国的人口总数为5022万,其中经济活动人口占50%,排除3.1%的失业人口,就业人数为2433万。据我们所知,106家MLM企业直销员总数为5,723,689人,占就业总人口的23.5%。如此之高的普及度,着实令人诧异。韩国MLM行业的光鲜是不是完全由其庞大的销售队伍做支撑?在确定销售人员与营业额具有相关性的基础上,作者利用SPSS19.0软件,通过进行回归分析发现,销售人员的数量解释了56.4%的业绩变化程度。这也说明,销售人员的数量的确影响业绩的多少。
众所周知,人均业绩从某种程度上可以反映企业营销队伍的整体竞争力和运营效率,人均业绩低的企业应在企业内部管理,诸如组织结构、业务流程、企业员工、企业文化等因素,开展适当的调查和调整,以突破瓶颈,寻求发展。研究发现,韩国106家MLM企业的人均营业额为3960元,超过该均数的MLM企业有52家(占比49%)。纵观MLM行业,人均营业额之间存在较大悬殊(见表1)。
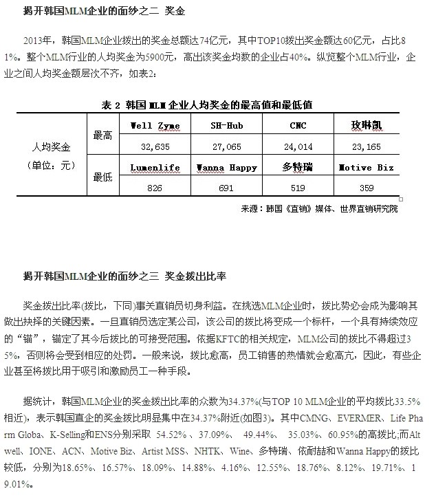
揭开韩国MLM企业的面纱之二 奖金
2013年,韩国MLM企业拨出的奖金总额达74亿元,其中TOP10拨出奖金额达60亿元,占比81%。整个MLM行业的人均奖金为5900元,高出该奖金均数的企业占40%。纵览整个MLM行业,企业之间人均奖金额层次不齐,如表2:
揭开韩国MLM企业的面纱之三 奖金拨出比率
奖金拨出比率(拨比,下同)事关直销员切身利益。在挑选MLM企业时,拨比势必会成为影响其做出抉择的关键因素。一旦直销员选定某公司,该公司的拨比将变成一个标杆,一个具有持续效应的“锚”,锚定了其今后拨比的可接受范围。依据KFTC的相关规定,MLM公司的拨比不得超过35%,否则将会受到相应的处罚。一般来说,拨比愈高,员工销售的热情就会愈高亢,因此,有些企业甚至将拨比用于吸引和激励员工一种手段。
据统计,韩国MLM企业的奖金拨出比率的众数为34.37%(与TOP 10 MLM企业的平均拨比33.5%相近),表示韩国直企的奖金拨比明显集中在34.37%附近(如图3)。其中CMNG、EVERMER、Life Pharm Globa、K-Selling和ENS分别采取 54.52% 、37.09%、 49.44%、 35.03%、60.95%的高拨比;而Altwell、IONE、ACN、Motive Biz、Artist MSS、NHTK、Wine、多特瑞、依耐喆和Wanna Happy的拨比较低,分别为18.65%、16.57%、18.09%、14.88%、4.16%、12.55%、18.76%、8.12%、19.71%、19.01%。
揭开韩国MLM企业的面纱之四 净收入
商场硝烟弥漫,输赢实难避免,而这也正是商战的常态。统计在内的106家MLM企业中有45家亏损,2家零盈利。暂时兵败的企业,需要在自身或其他方面找寻原因,不断力争上游。为此,本院根据现有数据分析发现,净收益与活跃销售人员、销售人员总数存在极强的关联性(详见表3)。因此,负盈利MLM企业可考虑将以上两种因素作为突破口,重振旗鼓、扭亏为盈。
“韩流”与“汉风”交相辉映的桥梁
长期以来,中韩两国始终保持着睦邻友好关系,政界、商界和民间互动之源,犹如滔滔江水,从未枯竭。政府层面,双方往来频繁,2014年7月3日习近平访韩,曾表示两国关系正站在新的起点,面临大发展的机遇,给两国关系发展注入新动力是双方面临的共同课题。
政府和人文层面的友好互动,已成为活的力量有利地推动了两国经贸关系的实质性发展。数据显示,2013年中韩双边贸易额超过2700亿美元,与韩美、韩日贸易额总和相当。在中国大陆,倘若提及韩国,众人的脑海便纷纷浮现各种造型靓丽、夹杂喜剧元素的韩剧和包装各异的韩式化妆品,以致出现“韩流”袭过,众人追捧的奇观。
目前,中韩两国在直销领域的交集尚小。韩国直销企业只有爱茉莉在中获牌,而中国企业也只有月朗、隆力奇、新时代三家在韩开枝散叶。在日趋激烈的同质化产品竞争中,韩国直销产品的异域风情及其广大的粉丝集群,无疑为其铺就了一条康庄大道。中国直销企业同样也会凭借地域、产品质量等优势,让“汉风”风靡韩国。直销行业将成为“韩流”与“汉风”交相辉映的一座桥梁。随着两国国民价值分歧的不断消弭、趋于融合和两国直销政策的不断完善,我们坚信,双方的贸易潜能将会在并行不悖的贸易环境中得到不断释放,在彼此的市场舞台上挥斥方遒,留下最浓墨重彩的一笔。
|
摘自:中国直销网 作者:中国直销网 我要收藏
|
|
|
|
| 免责声明:本文仅代表作者个人观点,不代表中国直销网立场。其原创性以及文中陈述文字和内容未经本站证实,对本文以及其中全部或者部分内容、文字的真实性、完整性、及时性本站不作任何保证或承诺,仅供读者参考,并请自行核实相关内容。 |
|
| 【看了本文章的人还看了】 |
|
|
| 热点推荐 |
|
|